
CVS108 x 隔離 5kV 全/半雙工 RS485 收發器
1. 產品特性
3. 概述
CVS108x 是具有高可靠性的隔離式全雙工 RS-485 收發器系列產品, 同時具有高電磁抗擾度和低輻射特性。有全雙工收發器和半雙工收發器。 產品具有失效保護功能,在接收狀態時,如果輸入端開路或短路則接收器輸出高電平。產品具有高絕緣能力, 有助于防止數據總線或其他電路上的噪聲和浪涌進入本地接地端, 從而干擾或損壞敏感電路。高 CMTI 能力可以保證數字信號的正確傳輸。
引腳功能描述
|
|||||||||||||||||||||||||||||||||||||||||||||||||||||||||||||||||||||||||||||||||||||||||||||||||||||||||||||||||||||||||||||||||||||||||||||||||||||||||||||||||||||||||||||||||||||||||||||||||||||||||||||||||||||||||||||||||||||||||||||||||||||||||||||||||||||||||||||||||||||||||||||||||||||||||||||||||||||||||||||||||||||||||||||||||||||||||||||||||||||||||||||||||||||||||||||||||||||||||||||||||||||||||||
|
產品規格
絕對最大額定值 1
7.2. ESD 額定值
7.3. 建議工作條件
7.4. 熱量信息
7.5. 隔離特性
電氣特性
驅動特性
除非有額外說明,本表格數據均為建議工作條件下的測試結果。
7.7.2. 接收特性
除非有額外說明,本表格數據均為建議工作條件下的測試結果。
|
|
||||||||||||||||||||||||||||||||||||||||||||||||||||||||||||||||||||||||||||||||||||||||||||||||||||||||||||||||||||||||||||||||||||||||||||||||||||||||||||||||||||||||||||||||||||||||||||||||||||||||||||||||||||||||||||||||||||||||||||||||||||||||||||||||||||||||||||||||||||||||||||||||||||||||||||||||||||||||||||||||||||||||||||||||||||||||||||||||||||||||||||||||||||||||||||||||||||||||||||||||||||||||||
| 參數 | 測試條件 | 最小值 | 典型值 | 最大值 | 單位 | |
| ICCA A 邊供電電流 | RE =0 or 1, DE=0 or 1 | VCCA=3.3V | 4.2 | mA | ||
| RE =0 or 1, DE =0 or 1 | VCCA=5V | 4.2 | mA | |||
| ICCB B 邊供電電流 | RE=0 or 1, DE =0, 無負載 | 6.8 | mA | |||
時序特性
驅動時序特性
除非有額外說明,本表格數據均為建議工作條件下的測試結果。
參數
測試說明
最小值
典型值
最大值
單位
tPLH,
tPHL 傳播延遲
16
48
ns
PWD 脈沖寬度失真 |tPLH - tPHL|
3
12.5
ns
tr 輸出上升時間
12
25
ns
tf 輸出下降時間
12
25
ns
tPZH/
tPZL 驅動關閉使能傳播延遲
28
90
ns
tPHZ/
tPLZ 驅動開啟使能傳播延遲
3
5
μs
7.9.2. 接收時序特性
除非有額外說明,本表格數據均為建議工作條件下的測試結果。
參數
測試說明
最小值
典型值
最大值
單位
tPLH,
tPHL 傳播延遲
80
165
ns
PWD 脈沖寬度失真 |tPLH - tPHL|
15
30
ns
tr 輸出上升時間
2.5
4
ns
tf 輸出下降時間
2.5
4
ns
tPLH 接收關閉使能傳播延遲,輸出低電平至高電平時間
50
μs
tPHL 接收使能傳播延遲時間,輸出高電平至低電平時間
4
5
μs
8. 輸入等效電路
圖 8-1 輸入等效電路
9.2. 失效安全
接收器輸入短路或開路,或掛接在終端匹配傳輸線上的所有驅動器均處于禁用狀態時(idle),產品可確保接收器輸出邏輯高電平。這是通過將接收器輸入門限分別設置為-50mV 和-200mV 實現的。若差分接收器輸入電壓(A-B)≥-50mV,RO 為邏輯高電平;若電壓(A-B)≤-200mV,RO 為邏輯低電平。當掛接在終端匹配總線上的所有發送器都禁用時,接收器差分輸入電壓將通過終端電阻拉至 0V。依據接收器門限,可實現具有 50 mV 最小噪聲容限的邏輯高電平。-50 mV 至-200 mV 門限電壓是符合±200 mV 的 EIA/TIA-485 標準的。
9.3. 總線上掛接 256 個收發器
標準 RS485 接收器的輸入阻抗為 12 kΩ(1 個單位負載),標準驅動器可最多驅動 32 個單位負載。收發器的接收器具有 1/8 單位負載輸入阻抗(96 kΩ),允許最多 256 個收發器并行掛接在同一通信總線上。這些器件可任意組合,或者與其它 RS485 收發器進行組合,只要總負載不超過 32 個單位負載,都可以掛接在同一總線上。
9.4. 驅動器輸出保護
通過兩種機制避免故障或總線沖突引起輸出電流過大和功耗過高。第一,過流保護,在整個共模電壓范圍內提供快速短路保護。第二,熱關斷電路,當管芯溫度超過過溫閾值時(160℃典型值),強制驅動器輸出進入低電平。
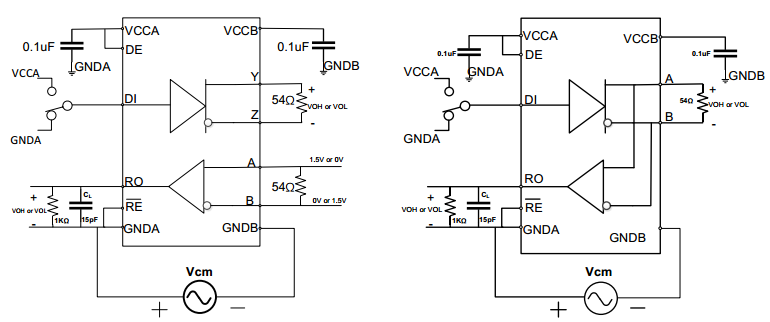
10. 產品測試電路
圖 10-1 驅動電壓測試電路

圖 10-2 驅動傳輸延時測試電路
備注:
1. 圖中的 50Ω 電阻是用來匹配。在實際應用中不需要;圖 10-4 接收傳輸延時測試電路
圖 10-5 接收傳輸延時間


表 11-1 為驅動功能真值表, 表 11-2 為接收功能真值表
|
||||||||||||||||||||||||||||||||||||||||||||||||||||
表 11-2 接收功能真值表
| VID = (VA – VB) |
( |
| VCCA | VCCB | DIFFERENTIAL INPUT | ENABLE | OUTPUT |
| VID = (VA – VB) | (RE) | (R) | ||
| PU | PU | –0.02 V ≤ VID | L | H |
| PU | PU | –0.2 V < VID < –0.02 V | L | ? |
| PU | PU | VID ≤ –0.2 V | L | L |
| PU | PU | X | H | L |
| PU | PU | X | OPEN | ? |
| PU | PU | Open circuit | L | H |
| PU | PU | Short circuit | L | H |
| PD | PU | X | X | L |
| PU | PD | X | L | L |
| PD | PD | X | X | L |